创立门庭:编写和透视主程序
创立门庭:编写和透视主程序
本讲的主要内容是“创立门厅”,顾名思义是创立一个空间,并且程序在空间内活动
本讲的主要内容是“创立门厅”,顾名思义是创立一个空间,并且程序在空间内活动
一、 两大空间
“如何组织和优化空间布局, 是很多学科的永恒话题”
1. 图灵时代


- CRT内存,图灵时代最牛的的记忆材料,电子打到屏幕上存在的静电残留,跟电流强度也有关系
- 最早的内存页交换机制:要跑算法,当时的总内存很小,再怎么精打细算都完全不够用。
- 图灵提出虚拟内存的概念,磁鼓便宜,存储空间比CRT内存要大,
- 磁鼓一个磁道相当于两个CRT内存页
- 紧急的调到CRT内存中,暂时不用的数据放到磁鼓(外存)中
2. IBM大型机
IBM大型机的时代,内存外存统一叫做storage。现在内存叫做memory,外存叫做storage

-
swap共享内存

-
节约物理内存的思想:用的进来,不用的先出去

-
动态内存翻译:软件用的是虚地址,虚地址查表后翻译成真实地址,然后访问物理内存。
-
内存地址翻译

内存交换机制的内容要很熟悉,swap in、 swap out,需要花时间掌握(详细参考张银奎老师讲解的计算机系统原理),这是一个很重要的基础内容
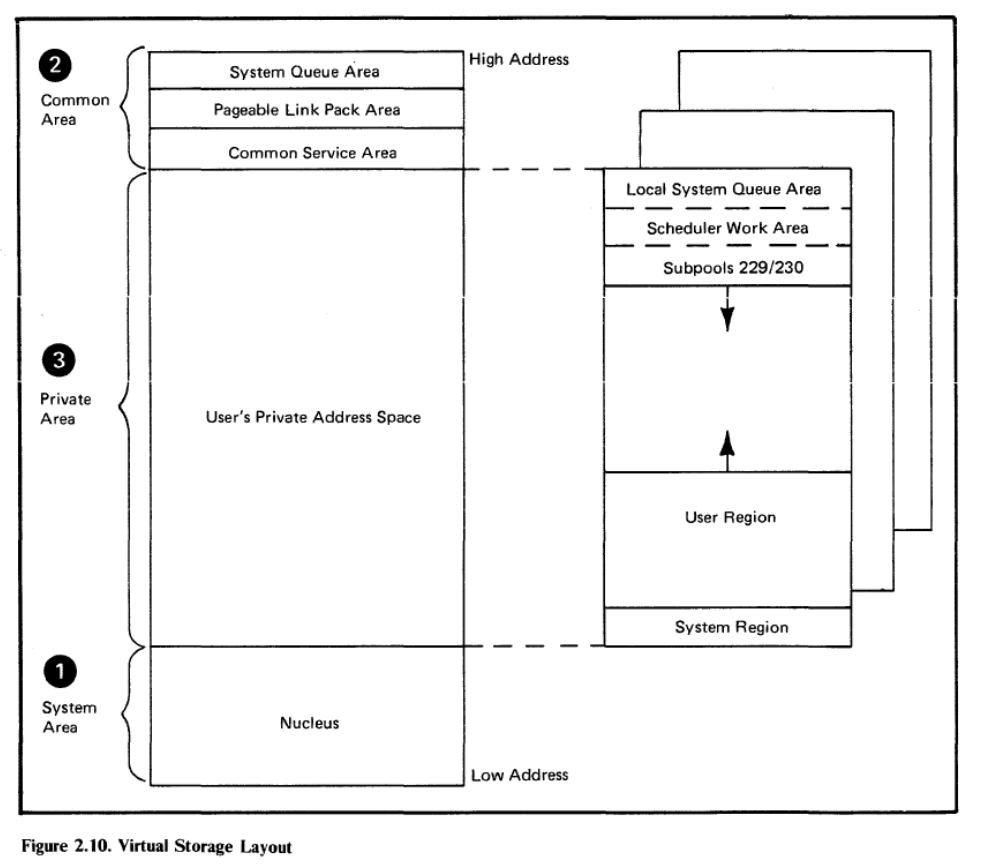
- 虚空间的布局


3. 两大空间

上面是用户空间,下面内核空间。用户空间很多个,内核空间只有一个
二、 为子请命
1. IBM父子进程机制

2. 代码分析


三、 建档立户



fork.c
关键在于父子进程 类似于人类的繁衍生息,复制基因给后代 以父进程为模板复制一份,有很多copy动作

进程描述符
软件世界中最核心的结构体 task_struct 第一个copy动作 很庞杂,抓关键即可 表述每个进程在内核里的基本数据结构,用这个基本数据结构来管理进程

mm指针指向 *mm_struct,虚地址 mm_struct:进程地址空间描述符(联想第一幅图-两大空间) 指针pgd指向页表 切进程使用不同的页表
mm_struct还指向vma,有很多个虚拟内存区,每一个虚空间叫做vma,挂在mmap的链表上

返璞归真 内存管理
内核始终映射在所有空间里,mvs用来管理 给每个进程一个虚空间——包括进程描述符、页表 使用进程时,使用进程对应的页表,也同时使用对应的翻译(字典的目录)

查表的过程


四、 添砖加瓦(Loader)

丰富进程、生机勃勃 使用gdb慢动作查看添砖加瓦的动作
gdb的关键指令:starti

starti命令
在新进程初始第一条指令下设一个断点

pstree观察进程树

使用!ps命令观察创建的gespace进程:
父进程发起(内核发起请求)-为子请命-内核创建空间
下一步:新进程里面跑初始化过程,添砖加瓦,装内容(新房装修买家具)

!cat命令观察进程空间
- !cat /proc/2139/status, 查gespace进程状态
- proc这个虚拟文件系统会在后面教授如何写代码实现
关键词:名字、ID、自己的内存区(内核放进来的东西)
查看当前进程空间里的内容 info shared
查看当前进程空间内的内容,
创建好空间后,内核分配让进程自己跑的代码,也就是这个.so文件,ld-linux-x86-64.so
查看虚文件系统:!cat /proc/2139/maps
创立好进程后,使用映射手段映射vma
现在gcc在x86 64位下创建的应用程序起始地址很有意思,很多个5,这是gcc编译选项决定的
- 操作系统loder放在比较高的位置 ldxxx.so
- loder有很多行,多个属性 64位机,7后面最多有11个f 最下面一行映射很高的系统调用,这里先不用深究 倒数第二行是栈空间,
info func
列出所有函数,_dl_开头的代表dynamic loder,


关键步骤埋断点
在启动函数下埋断点
b _start:接下来要启动的启动函数
b _libc_start_main:libc里面调用主函数的函数,
// loder设置断点,调用so
b main
continue
查看info shared
冯诺依曼架构,程序写硬盘里面,需要时放在内存中调用,因此需要loder引导到内存

ld在用户空间内跑,不过与内核耦合度特别高,内核对其进行特殊处理,
创建每个进程时就映射到每个进程中,新进程从loder开始跑起

loder有一个_dl_start
loder有两个名称: ld和dl
dl是动态链接器的缩写
链接分为编译器和运行期链接,运行时有些信息是动态的,rt_ld.c动态链接

回顾 添砖加瓦
1. 链接
- 从_dl_start开始
- 加载动态库libc
- 加载其他库(这些库的索引放在表里,加载时遍历这张表的依赖)
- libc_start_main(libc编译时设计注册的入口
- 用户main函数,运行用户代码
写程序要有操作系统观念,程序都是在操作系统上运行


五、 文件映射
文件映射代码


性能对比

常见函数

六、 子承父业





